廣州住建局印發房屋建筑工程監管工作指引:消防工程質量監督抽查重點有哪些?
廣州住建局印發房屋建筑工程監管工作指引:消防工程質量監督抽查重點有哪些?

各區住建局(含廣州空港委),各級建設工程質量監督站,各有關單位:
為進一步規范我市建筑工程質量、消防、人防等融合監督工 作,確保工程建設質量,根據《建筑法》《人民防空法》《消防 法》《建設工程質量管理條例》《人民防空工程質量監督管理規 定》《廣東省結建式人防工程質量監督工作指引》《廣州市住房和城鄉建設局關于印發<廣州市建筑工程質量、安全、消防、人防業務融合統一監管工作方案>的通知》等要求,我局編制了《廣州市房屋建筑工程質量、消防、人防等融合監管工作指引(1.0 版)》,現印發給你們,請結合工作實際落實,在實施中如有問題,及時向我局反饋。特此通知。消防檢測設備
廣州市住房和城鄉建設局
2021年3月17日
廣州市房屋建筑工程質量、消防、人防等融合監管工作指引(1.0 版)
為進一步規范我市建筑工程質量、消防、人防等融合統一監督,確保工程建設質量,根據《建筑法》《人民防空法》《消防法》《建設工程質量管理條例》《人民防空工程質量監督管理規定》《廣東省結建式人防工程質量監督工作指引》《廣州市住房和城鄉建設局關于印發〈廣州市建筑工程質量、安全、消防、人 防業務融合統一監管工作方案〉的通知》等有關要求,制定本工作指引。
一、工程監督程序工程質量監督機構收到施工許可證辦結信息后,應根據工程 項目質量安全風險分級監管要求,擬定融合統一監督工作計劃(包括工程質量、消防、人防,以及裝配式建筑、海綿城市建設、充電設施、無障礙設施和配套附屬及綠化工程等內容),制定監督告知書;選派項目監督員,組織開展現場質量監督首次告知會議和現場查勘,各相關專業可根據工程進度進行二次告知;檢查建設單位是否按照土地出讓合同約定購買工程質量潛在缺陷 保險。工程質量監督機構依據審查合格的施工圖設計文件,按監督工作計劃,組織開展工程質量監督抽查、抽檢工作。工程質量監督機構在項目基本完工前應提前做好技術服務工作,監督指導建 設單位開展工程竣工聯合驗收。消防安全評估設備
二、工程監督主要環節及工作內容工程質量監督機構在工程施工過程中,應重點抽查工程建設有關責任主體的質量行為,抽查、抽測涉及結構質量安全和重要 使用功能的實體質量,并融合抽查消防、人防、裝配式建筑、海綿城市建設、充電設施、無障礙設施和配套附屬及綠化工程等各專項內容(見附件1)。針對檢查發現的問題,應立即責令整改,并跟蹤落實整改情況形成閉環。
(一)地基與基礎、主體結構施工階段質量監督。
1、建設單位按照有關規定組織制定地基、基礎和主體結構 (含鋼結構和人防)質量檢測方案,檢測方案須在實施前由建設、施工、監理、設計(勘察)和檢測單位共同把關,加蓋公章 后送監督機構備查。地基與基礎、主體結構分部(子分部)工程完工后,建設單位(或委托監理單位)組織有關單位人員進行驗 收。工程質量監督機構重點對涉及結構安全的關鍵部位及重要質量控制資料進行抽查,并對分部(子分部)工程驗收的組織形 式、程序是否符合有關規定進行監督。
2、結建人防工程:在人防結構層(底板、墻體和頂板)施工階段,工程質量監督機構可結合工程主體結構實體質量抽查一并開展人防結構層質量抽查,重點對關鍵部位及其質量控制資料進行抽查(見附件 2、3)。
3、消防工程:在主體施工階段,工程質量監督機構可結合工 程主體結構實體質量抽查一并開展消防工程質量抽查,重點對地下室、首層、標準層(含裙房、避難層)的建筑防火內容進行抽 查,并做好消防監督檢查記錄(參考使用《廣州市住房和城鄉建設局關于規范建設工程消防質量監督和驗收統一用表的通知》的相關用表,下同)。
(二)裝飾裝修、建筑節能和建筑設備安裝施工階段質量監督。
1、建設單位按照有關規定組織制定裝飾裝修、幕墻子分部、 建筑節能、消防和智能建筑分部工程等質量檢測方案,檢測方案須在實施前由建設、施工、監理、設計和檢測單位共同把關,加蓋公章后送工程質量監督機構備查。節能分部工程完工后,建設單位(或委托監理單位)組織有關單位人員進行驗收,工程質量 監督機構重點對分部工程驗收的組織形式、程序是否符合有關規 定進行監督。
2、結建人防工程:在防護設備安裝階段,工程質量監督機構可結合工程實體質量抽查一并開展防護設備安裝質量抽查,重點對關鍵部位及其質量控制資料進行抽查(見附件 3、4)。
3、消防工程:消防設施、設備施工安裝及建筑外圍施工階段,工程質量監督機構可結合工程實體質量抽查一并開展消防工程質量抽查,重點對消防設施、設備及建筑外圍施工質量等內容,以及外保溫材料、裝修材料、電線電纜等的燃燒性能進行抽查,并做好消防監督檢查記錄。
(三)相關配套建設工程質量監督。 智淼消防檢測儀器廠家
工程質量監督機構應結合工程實體質量抽查,一并開展裝配 式建筑、海綿城市建設、無障礙設施、充電設施、附屬配套及綠 化工程等工程配套建設工程質量抽查,重點對關鍵部位的隱蔽驗 收、重要使用功能及建設單位質量檢查記錄(附件 6、7、8、9、 10)等關鍵質量控制資料進行抽查,核查工程配套建設工程的落實情況。
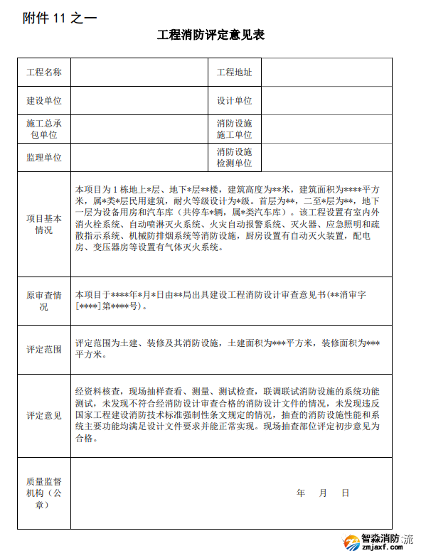
三、工程竣工聯合驗收前質量檢查工程質量監督機構在聯合驗收前按規定編制工程質量監督意見并上傳至竣工聯合驗收系統,項目如涉及消防、人防、裝配式建筑、海綿城市建設、充電設施、無障礙設施和配套附屬及綠化工程等內容,工程監督機構出具的工程質量監督意見應反映上述內容(見附件 11)。1、在項目基本完工前,工程質量監督機構要提前做好技術服務工作,重點對涉及結構質量安全和重要使用功能的實體質量及其控制資料進行抽查,核查工程是否有不符合施工圖設計文件及違法國家有關強制性標準的情況。
2、對按土地出讓合同需購買工程質量潛在缺陷保險的項目,工程質量監督機構應核查保險公司是否委托風險管理機構出具《質量風險最終檢查報告》,并核查建設單位是否對風險管理機 構提出的質量缺陷組織整改。
3、對裝配式建筑項目,工程質量監督機構應核查建設單位是否組織參建單位對裝配式建筑項目預評價內容進行最終復核(見 附件 5)。
4、對結建人防工程,工程質量監督機構可結合工程實體質量檢查,核查人防工程是否完成設計和合同約定內容,抽查人防工程實體質量及《結建人防工程質量檢查記錄》(見附件4)的落實情況,核查是否制定平戰功能轉換預案、現場是否符合平戰功能轉換要求、是否按照規定要求懸掛人民防空工程標志牌。
5、對消防工程,現場消防設施經消防技術服務機構檢測合格后,建設單位應按《建設工程消防設計審查驗收管理暫行規定》(住房城鄉建設部令第 51 條)及《建設工程消防設計審查驗收工作細則》相關要求組織消防全面查驗,查驗結果符合要求后, 工程質量監督機構對項目進行消防現場評定(消防技術力量不足時,可采用政府購買服務方式,引入第三方技術服務機構和消防 審驗技術專家提供技術支撐)。




蘇州智淼消防主營:應急管理部發布最新消防檢測儀器設備全套配備、防雷檢測裝置,火災現場勘查箱、消防監督檢查驗收箱、消防測試煙槍、試水裝置、建筑消防設施檢測箱、電氣防火檢測設備等,消防檢測設備網址:http://www.029jj.cn/;電話:18910580194(何經理)
推薦文章
- 中庭在首層區域是否需要考慮人員的疏散?
- 為什么消防水泵房不能設置在地下三層及以下?
- 高壓細水霧+氣體滅火聯動程序,一文吃透
- 消防總隊回復:持結業證值班需承擔什么法律責任?
- 【消防安全管理25項記錄】從日常到應急全面覆蓋
- 知名企業“消防控制室無人值班”被罰4000元!
- 12月一批消防新規即將施行,涉及多個省市與行業領域
- 《文化旅游建筑消防設計技術要點》之暖通專業(含防排煙)
- 司法部《行政執法人員行為準則》全文:嚴禁越權執法、不作為、慢作為
- 氣體滅火系統管道管件材質要求






蘇公網安備32058102002157號