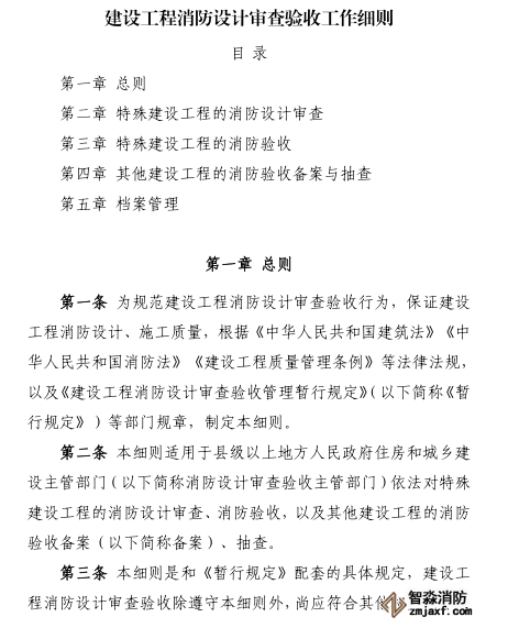
重磅!住建部印發《建設工程消防設計審查驗收工作細則》和《建設工程消防設計審查、消防驗收、備案和抽查文書式樣》的通知

住房和城鄉建設部關于印發《建設工程消防設計審查驗收工作細則》和《建設工程消防設計審查、消防驗收、備案和抽查文書式樣》的通知
各省、自治區住房和城鄉建設廳,直轄市住房和城鄉建設(管)委、北京市規劃和自然資源委,新疆生產建設兵團住房和城鄉建設局:
為貫徹落實《建設工程消防設計審查驗收管理暫行規定》(住房和城鄉建設部令第51號),做好建設工程消防設計審查驗收工作,我部制定了《建設工程消防設計審查驗收工作細則》和《建設工程消防設計審查、消防驗收、備案和抽查文書式樣》。現印發你們,請認真貫徹執行。
中華人民共和國住房和城鄉建設部
2020年6月16日
?。ù思鲃庸_)

































延伸閱讀:
建設工程消防設計審查驗收管理暫行規定
《建設工程消防設計審查驗收管理暫行規定》已經2020年1月19日第15次部務會議審議通過,現予公布,自2020年6月1日起施行。
住房和城鄉建設部部長 王蒙徽
2020年4月1日
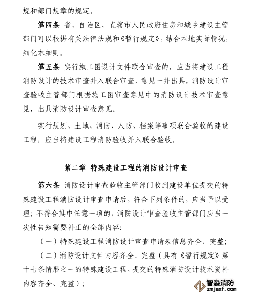
建設工程消防設計審查驗收管理暫行規定
第一章 總則
第一條 為了加強建設工程消防設計審查驗收管理,保證建設工程消防設計、施工質量,根據《中華人民共和國建筑法》《中華人民共和國消防法》《建設工程質量管理條例》等法律、行政法規,制定本規定。
第二條 特殊建設工程的消防設計審查、消防驗收,以及其他建設工程的消防驗收備案(以下簡稱備案)、抽查,適用本規定。
本規定所稱特殊建設工程,是指本規定第十四條所列的建設工程。
本規定所稱其他建設工程,是指特殊建設工程以外的其他按照國家工程建設消防技術標準需要進行消防設計的建設工程。
第三條 國務院住房和城鄉建設主管部門負責指導監督全國建設工程消防設計審查驗收工作。
縣級以上地方人民政府住房和城鄉建設主管部門(以下簡稱消防設計審查驗收主管部門)依職責承擔本行政區域內建設工程的消防設計審查、消防驗收、備案和抽查工作。
跨行政區域建設工程的消防設計審查、消防驗收、備案和抽查工作,由該建設工程所在行政區域消防設計審查驗收主管部門共同的上一級主管部門指定負責。
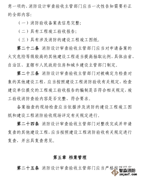
第四條 消防設計審查驗收主管部門應當運用互聯網技術等信息化手段開展消防設計審查、消防驗收、備案和抽查工作,建立健全有關單位和從業人員的信用管理制度,不斷提升政務服務水平。
第五條 消防設計審查驗收主管部門實施消防設計審查、消防驗收、備案和抽查工作所需經費,按照《中華人民共和國行政許可法》等有關法律法規的規定執行。
第六條 消防設計審查驗收主管部門應當及時將消防驗收、備案和抽查情況告知消防救援機構,并與消防救援機構共享建筑平面圖、消防設施平面布置圖、消防設施系統圖等資料。
第七條 從事建設工程消防設計審查驗收的工作人員,以及建設、設計、施工、工程監理、技術服務等單位的從業人員,應當具備相應的專業技術能力,定期參加職業培訓。
第二章 有關單位的消防設計、施工質量責任與義務
第八條 建設單位依法對建設工程消防設計、施工質量負首要責任。設計、施工、工程監理、技術服務等單位依法對建設工程消防設計、施工質量負主體責任。建設、設計、施工、工程監理、技術服務等單位的從業人員依法對建設工程消防設計、施工質量承擔相應的個人責任。
第九條 建設單位應當履行下列消防設計、施工質量責任和義務:
?。ㄒ唬┎坏妹魇净蛘甙凳驹O計、施工、工程監理、技術服務等單位及其從業人員違反建設工程法律法規和國家工程建設消防技術標準,降低建設工程消防設計、施工質量;
?。ǘ┮婪ㄉ暾埥ㄔO工程消防設計審查、消防驗收,辦理備案并接受抽查;
(三)實行工程監理的建設工程,依法將消防施工質量委托監理;
?。ㄋ模┪芯哂邢鄳Y質的設計、施工、工程監理單位;
?。ㄎ澹┌凑展こ滔涝O計要求和合同約定,選用合格的消防產品和滿足防火性能要求的建筑材料、建筑構配件和設備;
(六)組織有關單位進行建設工程竣工驗收時,對建設工程是否符合消防要求進行查驗;
(七)依法及時向檔案管理機構移交建設工程消防有關檔案。
第十條 設計單位應當履行下列消防設計、施工質量責任和義務:
?。ㄒ唬┌凑战ㄔO工程法律法規和國家工程建設消防技術標準進行設計,編制符合要求的消防設計文件,不得違反國家工程建設消防技術標準強制性條文;
?。ǘ┰谠O計文件中選用的消防產品和具有防火性能要求的建筑材料、建筑構配件和設備,應當注明規格、性能等技術指標,符合國家規定的標準;
?。ㄈ﹨⒓咏ㄔO單位組織的建設工程竣工驗收,對建設工程消防設計實施情況簽章確認,并對建設工程消防設計質量負責。
第十一條 施工單位應當履行下列消防設計、施工質量責任和義務:
?。ㄒ唬┌凑战ㄔO工程法律法規、國家工程建設消防技術標準,以及經消防設計審查合格或者滿足工程需要的消防設計文件組織施工,不得擅自改變消防設計進行施工,降低消防施工質量;
?。ǘ┌凑障涝O計要求、施工技術標準和合同約定檢驗消防產品和具有防火性能要求的建筑材料、建筑構配件和設備的質量,使用合格產品,保證消防施工質量;
?。ㄈ﹨⒓咏ㄔO單位組織的建設工程竣工驗收,對建設工程消防施工質量簽章確認,并對建設工程消防施工質量負責。
第十二條 工程監理單位應當履行下列消防設計、施工質量責任和義務:
?。ㄒ唬┌凑战ㄔO工程法律法規、國家工程建設消防技術標準,以及經消防設計審查合格或者滿足工程需要的消防設計文件實施工程監理;
(二)在消防產品和具有防火性能要求的建筑材料、建筑構配件和設備使用、安裝前,核查產品質量證明文件,不得同意使用或者安裝不合格的消防產品和防火性能不符合要求的建筑材料、建筑構配件和設備;
?。ㄈ﹨⒓咏ㄔO單位組織的建設工程竣工驗收,對建設工程消防施工質量簽章確認,并對建設工程消防施工質量承擔監理責任。
第十三條 提供建設工程消防設計圖紙技術審查、消防設施檢測或者建設工程消防驗收現場評定等服務的技術服務機構,應當按照建設工程法律法規、國家工程建設消防技術標準和國家有關規定提供服務,并對出具的意見或者報告負責。
第三章 特殊建設工程的消防設計審查
第十四條 具有下列情形之一的建設工程是特殊建設工程:
?。ㄒ唬┛偨ㄖ娣e大于二萬平方米的體育場館、會堂,公共展覽館、博物館的展示廳;
?。ǘ┛偨ㄖ娣e大于一萬五千平方米的民用機場航站樓、客運車站候車室、客運碼頭候船廳;
(三)總建筑面積大于一萬平方米的賓館、飯店、商場、市場;
?。ㄋ模┛偨ㄖ娣e大于二千五百平方米的影劇院,公共圖書館的閱覽室,營業性室內健身、休閑場館,醫院的門診樓,大學的教學樓、圖書館、食堂,勞動密集型企業的生產加工車間,寺廟、教堂;
(五)總建筑面積大于一千平方米的托兒所、幼兒園的兒童用房,兒童游樂廳等室內兒童活動場所,養老院、福利院,醫院、療養院的病房樓,中小學校的教學樓、圖書館、食堂,學校的集體宿舍,勞動密集型企業的員工集體宿舍;
?。┛偨ㄖ娣e大于五百平方米的歌舞廳、錄像廳、放映廳、卡拉OK廳、夜總會、游藝廳、桑拿浴室、網吧、酒吧,具有娛樂功能的餐館、茶館、咖啡廳;
?。ㄆ撸﹪夜こ探ㄔO消防技術標準規定的一類高層住宅建筑;
?。ò耍┏鞘熊壍澜煌?、隧道工程,大型發電、變配電工程;
(九)生產、儲存、裝卸易燃易爆危險物品的工廠、倉庫和專用車站、碼頭,易燃易爆氣體和液體的充裝站、供應站、調壓站;
(十)國家機關辦公樓、電力調度樓、電信樓、郵政樓、防災指揮調度樓、廣播電視樓、檔案樓;
(十一)設有本條第一項至第六項所列情形的建設工程;
?。ㄊ┍緱l第十項、第十一項規定以外的單體建筑面積大于四萬平方米或者建筑高度超過五十米的公共建筑。
第十五條 對特殊建設工程實行消防設計審查制度。
特殊建設工程的建設單位應當向消防設計審查驗收主管部門申請消防設計審查,消防設計審查驗收主管部門依法對審查的結果負責。
特殊建設工程未經消防設計審查或者審查不合格的,建設單位、施工單位不得施工。
第十六條 建設單位申請消防設計審查,應當提交下列材料:
?。ㄒ唬┫涝O計審查申請表;
?。ǘ┫涝O計文件;
?。ㄈ┮婪ㄐ枰k理建設工程規劃許可的,應當提交建設工程規劃許可文件;
?。ㄋ模┮婪ㄐ枰鷾实呐R時性建筑,應當提交批準文件。
第十七條 特殊建設工程具有下列情形之一的,建設單位除提交本規定第十六條所列材料外,還應當同時提交特殊消防設計技術資料:
?。ㄒ唬﹪夜こ探ㄔO消防技術標準沒有規定,必須采用國際標準或者境外工程建設消防技術標準的;
?。ǘ┫涝O計文件擬采用的新技術、新工藝、新材料不符合國家工程建設消防技術標準規定的。
前款所稱特殊消防設計技術資料,應當包括特殊消防設計文件,設計采用的國際標準、境外工程建設消防技術標準的中文文本,以及有關的應用實例、產品說明等資料。
第十八條 消防設計審查驗收主管部門收到建設單位提交的消防設計審查申請后,對申請材料齊全的,應當出具受理憑證;申請材料不齊全的,應當一次性告知需要補正的全部內容。
第十九條 對具有本規定第十七條情形之一的建設工程,消防設計審查驗收主管部門應當自受理消防設計審查申請之日起五個工作日內,將申請材料報送省、自治區、直轄市人民政府住房和城鄉建設主管部門組織專家評審。
第二十條 省、自治區、直轄市人民政府住房和城鄉建設主管部門應當建立由具有工程消防、建筑等專業高級技術職稱人員組成的專家庫,制定專家庫管理制度。
第二十一條 省、自治區、直轄市人民政府住房和城鄉建設主管部門應當在收到申請材料之日起十個工作日內組織召開專家評審會,對建設單位提交的特殊消防設計技術資料進行評審。
評審專家從專家庫隨機抽取,對于技術復雜、專業性強或者國家有特殊要求的項目,可以直接邀請相應專業的中國科學院院士、中國工程院院士、全國工程勘察設計大師以及境外具有相應資歷的專家參加評審;與特殊建設工程設計單位有利害關系的專家不得參加評審。
評審專家應當符合相關專業要求,總數不得少于七人,且獨立出具評審意見。特殊消防設計技術資料經四分之三以上評審專家同意即為評審通過,評審專家有不同意見的,應當注明。省、自治區、直轄市人民政府住房和城鄉建設主管部門應當將專家評審意見,書面通知報請評審的消防設計審查驗收主管部門,同時報國務院住房和城鄉建設主管部門備案。
第二十二條 消防設計審查驗收主管部門應當自受理消防設計審查申請之日起十五個工作日內出具書面審查意見。依照本規定需要組織專家評審的,專家評審時間不超過二十個工作日。
第二十三條 對符合下列條件的,消防設計審查驗收主管部門應當出具消防設計審查合格意見:
?。ㄒ唬┥暾埐牧淆R全、符合法定形式;
(二)設計單位具有相應資質;
?。ㄈ┫涝O計文件符合國家工程建設消防技術標準(具有本規定第十七條情形之一的特殊建設工程,特殊消防設計技術資料通過專家評審)。
對不符合前款規定條件的,消防設計審查驗收主管部門應當出具消防設計審查不合格意見,并說明理由。
第二十四條 實行施工圖設計文件聯合審查的,應當將建設工程消防設計的技術審查并入聯合審查。
第二十五條 建設、設計、施工單位不得擅自修改經審查合格的消防設計文件。確需修改的,建設單位應當依照本規定重新申請消防設計審查。
第四章 特殊建設工程的消防驗收
第二十六條 對特殊建設工程實行消防驗收制度。
特殊建設工程竣工驗收后,建設單位應當向消防設計審查驗收主管部門申請消防驗收;未經消防驗收或者消防驗收不合格的,禁止投入使用。
第二十七條 建設單位組織竣工驗收時,應當對建設工程是否符合下列要求進行查驗:
(一)完成工程消防設計和合同約定的消防各項內容;
?。ǘ┯型暾墓こ滔兰夹g檔案和施工管理資料(含涉及消防的建筑材料、建筑構配件和設備的進場試驗報告);
(三)建設單位對工程涉及消防的各分部分項工程驗收合格;施工、設計、工程監理、技術服務等單位確認工程消防質量符合有關標準;
?。ㄋ模┫涝O施性能、系統功能聯調聯試等內容檢測合格。
經查驗不符合前款規定的建設工程,建設單位不得編制工程竣工驗收報告。
第二十八條 建設單位申請消防驗收,應當提交下列材料:
?。ㄒ唬┫莉炇丈暾埍恚?/span>
?。ǘ┕こ炭⒐を炇請蟾妫?/span>
?。ㄈ┥婕跋赖慕ㄔO工程竣工圖紙。
消防設計審查驗收主管部門收到建設單位提交的消防驗收申請后,對申請材料齊全的,應當出具受理憑證;申請材料不齊全的,應當一次性告知需要補正的全部內容。
第二十九條 消防設計審查驗收主管部門受理消防驗收申請后,應當按照國家有關規定,對特殊建設工程進行現場評定。現場評定包括對建筑物防(滅)火設施的外觀進行現場抽樣查看;通過專業儀器設備對涉及距離、高度、寬度、長度、面積、厚度等可測量的指標進行現場抽樣測量;對消防設施的功能進行抽樣測試、聯調聯試消防設施的系統功能等內容。
第三十條 消防設計審查驗收主管部門應當自受理消防驗收申請之日起十五日內出具消防驗收意見。對符合下列條件的,應當出具消防驗收合格意見:
?。ㄒ唬┥暾埐牧淆R全、符合法定形式;
?。ǘ┕こ炭⒐を炇請蟾鎯热萃陚?;
?。ㄈ┥婕跋赖慕ㄔO工程竣工圖紙與經審查合格的消防設計文件相符;
?。ㄋ模┈F場評定結論合格。
對不符合前款規定條件的,消防設計審查驗收主管部門應當出具消防驗收不合格意見,并說明理由。
第三十一條 實行規劃、土地、消防、人防、檔案等事項聯合驗收的建設工程,消防驗收意見由地方人民政府指定的部門統一出具。
第五章 其他建設工程的消防設計、備案與抽查
第三十二條 其他建設工程,建設單位申請施工許可或者申請批準開工報告時,應當提供滿足施工需要的消防設計圖紙及技術資料。
未提供滿足施工需要的消防設計圖紙及技術資料的,有關部門不得發放施工許可證或者批準開工報告。
第三十三條 對其他建設工程實行備案抽查制度。
其他建設工程經依法抽查不合格的,應當停止使用。
第三十四條 其他建設工程竣工驗收合格之日起五個工作日內,建設單位應當報消防設計審查驗收主管部門備案。
建設單位辦理備案,應當提交下列材料:
?。ㄒ唬┫莉炇諅浒副?;
?。ǘ┕こ炭⒐を炇請蟾妫?/span>
?。ㄈ┥婕跋赖慕ㄔO工程竣工圖紙。
本規定第二十七條有關建設單位竣工驗收消防查驗的規定,適用于其他建設工程。
第三十五條 消防設計審查驗收主管部門收到建設單位備案材料后,對備案材料齊全的,應當出具備案憑證;備案材料不齊全的,應當一次性告知需要補正的全部內容。
第三十六條 消防設計審查驗收主管部門應當對備案的其他建設工程進行抽查。抽查工作推行“雙隨機、一公開”制度,隨機抽取檢查對象,隨機選派檢查人員。抽取比例由省、自治區、直轄市人民政府住房和城鄉建設主管部門,結合轄區內消防設計、施工質量情況確定,并向社會公示。
消防設計審查驗收主管部門應當自其他建設工程被確定為檢查對象之日起十五個工作日內,按照建設工程消防驗收有關規定完成檢查,制作檢查記錄。檢查結果應當通知建設單位,并向社會公示。
第三十七條 建設單位收到檢查不合格整改通知后,應當停止使用建設工程,并組織整改,整改完成后,向消防設計審查驗收主管部門申請復查。
消防設計審查驗收主管部門應當自收到書面申請之日起七個工作日內進行復查,并出具復查意見。復查合格后方可使用建設工程。
第六章 附則
第三十八條 違反本規定的行為,依照《中華人民共和國建筑法》《中華人民共和國消防法》《建設工程質量管理條例》等法律法規給予處罰;構成犯罪的,依法追究刑事責任。
建設、設計、施工、工程監理、技術服務等單位及其從業人員違反有關建設工程法律法規和國家工程建設消防技術標準,除依法給予處罰或者追究刑事責任外,還應當依法承擔相應的民事責任。
第三十九條 建設工程消防設計審查驗收規則和執行本規定所需要的文書式樣,由國務院住房和城鄉建設主管部門制定。
第四十條 新頒布的國家工程建設消防技術標準實施之前,建設工程的消防設計已經依法審查合格的,按原審查意見的標準執行。
第四十一條 住宅室內裝飾裝修、村民自建住宅、救災和非人員密集場所的臨時性建筑的建設活動,不適用本規定?!?/span>
第四十二條 省、自治區、直轄市人民政府住房和城鄉建設主管部門可以根據有關法律法規和本規定,結合本地實際情況,制定實施細則。
第四十三條 本規定自2020年6月1日起施行。
蘇州市智淼消防科技有限公司http://www.029jj.cn/蘇州智淼消防主營:應急管理部發布最新消防檢測儀器設備全套配備、防雷檢測裝置,火災現場勘查箱、消防監督檢查驗收箱、消防測試煙槍、試水裝置、建筑消防設施檢測箱、電氣防火檢測設備等,消防檢測設備網址:http://www.029jj.cn/;電話:18910580194(何經理)
推薦文章
- 中庭在首層區域是否需要考慮人員的疏散?
- 為什么消防水泵房不能設置在地下三層及以下?
- 高壓細水霧+氣體滅火聯動程序,一文吃透
- 消防總隊回復:持結業證值班需承擔什么法律責任?
- 【消防安全管理25項記錄】從日常到應急全面覆蓋
- 知名企業“消防控制室無人值班”被罰4000元!
- 12月一批消防新規即將施行,涉及多個省市與行業領域
- 《文化旅游建筑消防設計技術要點》之暖通專業(含防排煙)
- 司法部《行政執法人員行為準則》全文:嚴禁越權執法、不作為、慢作為
- 氣體滅火系統管道管件材質要求






蘇公網安備32058102002157號