重慶消防檢測設備_重慶消防檢測儀器_重慶消防檢
重慶消防檢測設備_重慶消防檢測儀器_重慶消防檢測工具箱
智淼君安(江蘇)消防工程技術有限公司是專業生產、研發先進的建筑消防檢測工具箱和消防儀器儀表設備診斷工具的高新技術企業。產品涉及在建筑消防設施的維護管理、火災自動報*系統施工及驗收、自動噴水滅火系統施工及驗收、氣體滅火系統施工及驗收檢測、泡沫滅火系統施工及驗收檢測、防火卷簾、防火門、防火窗施工及驗收檢驗、細水霧滅火系統設計規范性檢測、消防給水及消火栓系統檢測檢驗、建筑消防設施檢測、實驗室設備設備耗材、礦井安全、重大危險源遠程監測與報*、煤礦與消防應急救援、生命偵測、救護人員體質特征檢測、安全防護、氣體檢測、應急救援通信和管道檢測”等方面。
公司主要設備包括如下:
1:火災探測器功能試驗器,感煙探測器功能試驗器,感溫探測器功能試驗器,火焰探測器功能試驗器,線型光束感煙探測器濾光片
2:危險化學品、職業危害、非煤礦山等重點行業現場監察監測儀器設備
3:防雷、避雷裝置檢測儀器設備、防雷檢測儀器箱、雷電災害調查裝備
4:鍋爐、壓力容器和特種設備、電梯檢測儀器
5:公共衛生環境檢測、食品安全現場檢測、職業健康監護現場檢測、放射防護現場檢測、衛生消毒狀況檢測、健康品生產現場監檢設備
6:超聲波探測儀、超聲波頻譜分析儀、超聲波全功能故障檢測系統
7: 消防電氣、建筑消防設施檢測、消防產品現場檢查判定、消防監督檢測技術裝備、火災原因調查和公共安全偵檢儀器設備
8:消防電氣檢測儀器、建筑消防設施檢測儀器、消防產品現場檢查判定設備、消防監督檢測技術裝備、火災原因調查和公共安全偵檢儀器設備
9.消防設施維護保養檢測設備、消防安全評估設備及軟件、消防技術服務基礎設備配備要求

江蘇蘇州智淼消防維護保養檢測設備研發中心,此次針對國家應急管理部辦公廳2019年9月3日消防設施維護保養檢測設備配備要求標準進行調整。應急部管理部zui新發布將之前GA1157-2014(國標)一二級消防設施維護保養檢測設備配備中的二級進行應用,沒什么變化,以后就沒有一二級之分了。公司還會銷售之前消防檢測工具箱、消防督驗檢查監收箱、火災現場勘查箱、建筑消防設施檢測箱、消防電氣檢測設備等。智淼消防檢測研發中心在全國范圍內都有消防檢測儀器的銷售,本產品百分百通過本地計量檢測院及技術質監局的通過,如果有不能通過的,智淼消防檢測中心鄭重承諾,免費提供設備包退包換,直至檢測通過為準。國家應急管理部發布《消防技術服務機構從業條件》《消防技術服務基礎設備配備要求》《消防設施維護保養檢測設備配備要求》《消防安全評估設備配備要求》

應急管理部消防檢測設備|消防檢測儀器|消防檢測工具箱
附件表 1
消防技術服務基礎設備配備要求
|
序號 |
設備名稱 |
單位 |
配備數量 |
備注 |
|
1 |
計算機 |
套 |
3 |
每套中包括光盤刻機、移動存儲器各1個 |
|
2 |
打印機 |
臺 |
1 |
激光打印機 |
|
3 |
傳真機 |
臺 |
1 |
適用普通紙 |
|
4 |
照相機 |
臺 |
3 |
不低于800萬像素 |
|
5 |
錄音錄像設備 |
個 |
2 |
用于現場記錄,記錄時間不少于10h |
|
6 |
對講機 |
對 |
2 |
通話距離不小于1000m;含防爆型一對 |
|
7 |
消防技術服務 專用車輛 |
臺 |
2 |
滿足裝載相關專業設備和開展消防技術服務要求,并設置消防技術服務機構標識 |
|
8 |
個人防護和勞動保護裝備 |
按照實際需要配備 |
||
|
注:打印機、傳真機等可配備同時滿足相應要求的一體機 |
||||
附件2
消防設施維護保養檢測設備配備要求
|
序號 |
設備名稱 |
單位 |
配備數量 |
備注 |
|
1 |
秒表 |
個 |
3 |
量程不小于15min;精度:0.1s |
|
2 |
卷尺 |
個 |
3 |
量程不小于30m;精度:1mm2個。量程不小于5m;精度:1mm;2個 |
|
3 |
游標卡尺 |
個 |
3 |
量程不小于150mm;精度:0.02mm |
|
4 |
鋼直尺 |
個 |
3 |
量程不小于50cm;精度:1mm |
|
5 |
直角尺 |
個 |
3 |
主要用于對消防軟管卷盤的檢查 |
|
6 |
電子秤 |
個 |
1 |
量程不小于30kg |
|
7 |
測力計 |
個 |
1 |
量程:50N~500N;精度:±0.5% |
|
8 |
qiang光手電 |
個 |
4 |
jing用充電式;LED冷光源 |
|
9 |
激光測距儀 |
個 |
3 |
量程不小于50m;精度:3mm |
|
10 |
數字照度計 |
個 |
3 |
量程不小于2000LX;精度:±5% |
|
11 |
數字聲級計 |
個 |
3 |
量程:30dB~130dB;精度:1.5dB |
|
12 |
數字風速計 |
個 |
3 |
量程:0m/s~45m/s;精度:±3% |
|
13 |
數字微壓計 |
個 |
1 |
量程:0Pa~3000Pa;精度:±3%;具有清零功能,并配有檢測軟管 |
|
14 |
數字溫濕度計 |
個 |
1 |
用于環境溫濕度檢測。 |
|
15 |
超聲波流量計 |
個 |
1 |
測量管徑范圍:0mm~300mm,精度:±1% |
|
16 |
數字坡度儀 |
個 |
1 |
量程: 0°~±90°;精度:±0.1%。 |
|
17 |
垂直度測定儀 |
個 |
1 |
量程:0mm~500mm;精度:±0.2μm |
|
18 |
消火栓測壓接頭 |
套 |
3 |
壓力表量程:0MPa~1.6MPa;精度:1.6級 |
|
19 |
噴水末端試水接頭 |
套 |
3 |
壓力表量程:0MPa~0.6MPa;精度:1.6級 |
|
20 |
接地電阻測量儀 |
個 |
2 |
量程:0Ω~1000Ω;精度:±2% |
|
21 |
絕緣電阻測量儀 |
個 |
2 |
量程:1MΩ~2000MΩ;精度:±2% |
|
22 |
數字萬用表 |
個 |
3 |
可測量交直流電壓、電流、電阻、電容等 |
|
23 |
感煙探測器功能試驗器 |
個 |
3 |
檢測桿高度不小于2.5m,加配聚煙罩,內置電源線;連續工作時間不低于 2h |
|
24 |
感溫探測器功能試驗器 |
個 |
3 |
檢測桿高度不小于2.5m ,內置電源線;連續工作時間不低于2h |
|
25 |
線型光束感煙探測器濾光片 |
套 |
1 |
減光值分別為0.4dB 和 10.0dB 各一片;具備手持功能 |
|
26 |
火焰探測器功能試驗器 |
套 |
1 |
紅外線波長大于等于850nm,紫外線波長小于等于280nm。檢測桿高度不小于2.5m |
|
27 |
漏電電流檢測儀 |
個 |
1 |
量程:0A~2A;精度:0.1mA |
|
28 |
便攜式可燃氣體檢測儀 |
個 |
1 |
可檢測CO、H2、NH3、石油氣體、甲烷等可燃氣體濃度 |
|
29 |
數字壓力表 |
個 |
1 |
量程:0MPa~20MPa;精度:0.4級;具有清零功能 |
|
30 |
細水霧末端試水裝置 |
套 |
1 |
壓力表量程:0MPa~20MPa;精度:0.4級 |
|
注:其它常用五金工具、電工工具等,按實際需要配備 |
||||
附件3
消防安全評估設備配備要求
|
序號 |
設備名稱 |
單位 |
配備數量 |
備注 |
|
1 |
計算機 |
套 |
2 |
滿足評估業務需要 |
|
2 |
評估軟件 |
套 |
2 |
滿足評估業務需要[評估需要的軟件包括而不jinxian于:人員疏散能力模擬分析軟件、煙氣流動模擬分析軟件(CFD)、結構安全計算分析軟件] |
|
3 |
煙氣分析儀 |
臺 |
1 |
滿足評估業務需要 |
|
4 |
煙密度儀 |
臺 |
1 |
滿足評估業務需要 |
|
5 |
輻射熱通量計 |
臺 |
1 |
滿足評估業務需要 |
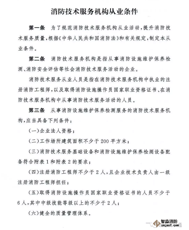
消防技術服務機構從業條件
di一條 為了規范消防技術服務機構從業活動,提升消防技術服務質量,根據《中華人民共和國消防法》和有關規定,制定本從業條件。
第二條 消防技術服務機構是指從事消防設施維護保養檢測、消防安全評估等社會消防技術服務活動的企業。
消防技術服務從業人員是指在消防技術服務機構中執業的注冊消防工程師,以及取得消防設施操作員國家職業資格證書、在消防技術服務機構中從事消防技術服務活動的人員。
第三條 從事消防設施維護保養檢測服務的消防技術服務機構,應當具備下列條件:
(一)企業法人資格;
(二)工作場所建筑面積不少于200平方米;
(三)消防技術服務基礎設備和消防設施維護保養檢測設備配備符合附表1和附表2的要求
(四)注冊消防工程師不少于2人,且企業技術負責人由一級注冊消防工程師擔任;
(五)取得消防設施操作員國家職業資格證書的人員不少于6人,其中中級技能等級以上的不少于2人;
(六)健全的質量管理體系。
第四條 從事消防安全評估服務的消防技術服務機構,應當具備下列條件:
(一)企業法人資格;
(二)工作場所建筑面積不少于100平方米;
(三)消防技術服務基礎設備和消防安全評估設備配備符合附表1和附表3的要求;
(四)注冊消防工程師不少于2人,且企業技術負責人由一級注冊消防工程師擔任;
(五)健全的消防安全評估過程控制體系。
第五條 同時從事消防設施維護保養檢測、消防安全評估的消防技術服務機構,應當具備下列條件:
(一)企業法人資格;
(二)工作場所建筑面積不少于200平方米;
(三)消防技術服務基礎設備和消防設施維護保養檢測、消防安全評估設備配備符合附表1、附表2和附表3的要求;
(四)注冊消防工程師不少于2人,且企業技術負責人由一級注冊消防工程師擔任;
(五)取得消防設施操作員國家職業資格證書的人員不少于人,其中中級技能等級以上的不少于2人;
(六)健全的質量管理和消防安全評估過程控制體系。
第六條 注冊消防工程師不得同時在2個(含本數)以上消防技術服務機構執業。在消防技術服務機構執業的注冊消防工程師,不得在其他機關、團體、企業、事業單位兼職。
第七條 消防技術服務機構承接業務,應當明確項目負責人。項目負責人應當由注冊消防工程師擔任。
第八條 消防技術服務機構應當將機構和從業人員的基本信息,以及消防技術服務項目情況錄入社會消防技術服務信息系統。


消防技術服務機構從業條件
消防技術服務機構從業條件

消防技術服務基礎設備配備要求
消防設施維護保養檢測設備配備要求
消防設施維護保養檢測設備配備要求

江蘇蘇州智淼君安消防根據國家國家應急管理部消防設施維護保養檢測設備配備標準生產配備了一套專業的消防檢測工具儀器,方便用戶直接采購進行資質申報工作,也方便用戶整套采購后可以快速的展開一系列的消防設施維保檢測工作,智淼消防檢測設備主要用于建筑消防設施的維護管理、火災自動報jing系統施工及驗收、自動噴水滅火系統施工及驗收、氣體滅火系統施工及驗收檢測、泡沫滅火系統施工及驗收檢測、防火卷簾、防火門、防火窗施工及驗收檢驗、細水霧滅火系統設計規范性檢測、消防給水及消火栓系統檢測檢驗、建筑消防設施檢測等。
智淼消防檢測設備
電話:18751140119,1910580194(何經理)
海灣消防:WwW.gstcp.CoM
海灣消防設備安裝:WwW..gstxf.CoM
消防電氣火災: dq.gstxf.CoM
消防氣體滅火:qt.gstxf.CoM
海灣消防維修:WwW.gsthwxf.CoM
消防檢測設備:WwW.xdjyq.com.CoM
蘇州市智淼消防科技有限公司http://www.029jj.cn/蘇州智淼消防主營:應急管理部發布最新消防檢測儀器設備全套配備、防雷檢測裝置,火災現場勘查箱、消防監督檢查驗收箱、消防測試煙槍、試水裝置、建筑消防設施檢測箱、電氣防火檢測設備等,消防檢測設備網址:http://www.029jj.cn/;電話:18910580194(何經理)
推薦文章
- 高壓細水霧+氣體滅火聯動程序,一文吃透
- 消防總隊回復:持結業證值班需承擔什么法律責任?
- 【消防安全管理25項記錄】從日常到應急全面覆蓋
- 知名企業“消防控制室無人值班”被罰4000元!
- 12月一批消防新規即將施行,涉及多個省市與行業領域
- 《文化旅游建筑消防設計技術要點》之暖通專業(含防排煙)
- 司法部《行政執法人員行為準則》全文:嚴禁越權執法、不作為、慢作為
- 氣體滅火系統管道管件材質要求
- 室內消火栓、室外消火栓的保護距離是直線距離還是行走距離
- 14個強制性國家標準發布!覆蓋消防管理、火災探測報警、消防器具配件、防火涂料等重點領域






蘇公網安備32058102002157號